竞彩足球奖金计算器|bet足球比分|德国北部联赛今天赛果|bet足球,球探比分篮球,篮球即时比分网,香港今晚开奖号码

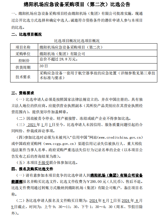
綿陽機場應急設備采購項目(第二次)比選公告

2024-08-07 10:21:32


2.png

返回

機場問詢服務 0816-6357195
遺失物品查找 0816-6357193 機場服務投訴 0816-6357666
ICP備案號:蜀ICP備19010850號-1
Copyright (c) 2019 綿陽機場(集團)有限公司 聯(lián)系地址: 綿陽市經(jīng)開區(qū)機場東路6號
投訴郵箱 2715401995@qq.com